Type 1 error
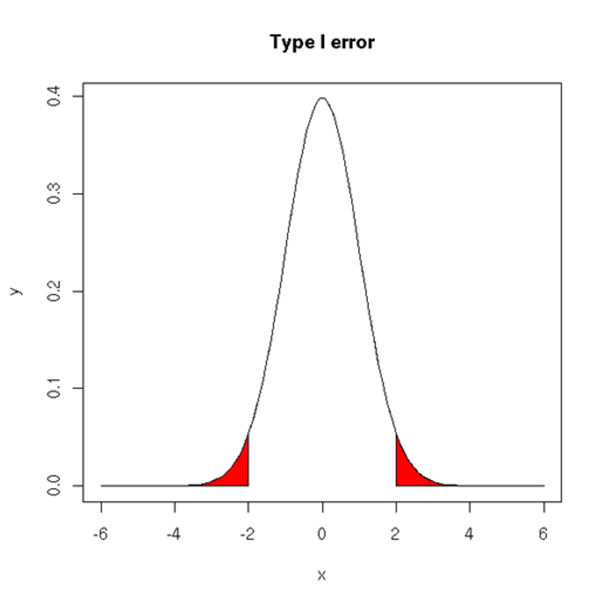
Type 1 errors are those errors resulting from wrongly rejecting Ho - the null hypothesis - when it is in fact true (i.e. a false positive result).
Usually the risk of this is given by a probability alpha, written n < 0.05 for the level of chance of a type 1 error to be less than a twentieth.

Related pages
Create an account to add page annotations
Annotations allow you to add information to this page that would be handy to have on hand during a consultation. E.g. a website or number. This information will always show when you visit this page.